9月21日,由中国旅游研究院、湖南省文化和旅游厅、中共衡阳市委、衡阳市人民政府联合主办,湖南省旅游协会、衡阳市文化旅游广电体育局、衡阳市商务局承办,世界中餐业联合会支持举办的“2024美食旅游发展大会”在湖南衡阳举行。大会围绕“融合、创新与高质量发展”主题,通过主题演讲、成果发布、案例发布与经验分享、嘉宾对话等环节,旨在贯彻落实习近平总书记关于文化和旅游工作重要讲话和指示批示精神,贯彻落实全国旅游发展大会精神,探索“美食+旅游”深度融合创新发展路径,推动中国美食旅游高质量发展。活动由湖南省文化和旅游厅党组成员、副厅长尚斌主持。

中共衡阳市委副书记、市人民政府市长朱健在欢迎辞中提到衡阳以美食传播衡阳文化,以美食推动产业发展,并盛情邀请各位嘉宾走进衡阳,领略衡阳美食和文化。

湖南省委宣传部副部长、湖南省文化和旅游厅党组书记、厅长李爱武在致辞中表示湖南美食旅游前景广阔,湖南省致力于以美食开辟文旅融合新赛道,推动文化旅游高质量发展。


世界中餐业联合会会长邢颖在题为《美食旅游前景广阔 赋能城市高质量发展》的主题演讲中解析了美食旅游与旅游美食的内涵与关联,并指出美食旅游与城市特色产业发展紧密相关,政府和企业可以通过特色化供给创造新需求,通过细分化需求牵引新供给,持续营造浓厚文化和旅游消费氛围。

美团公司副总裁毛方发表了题为《美食旅游融合发展新机遇》的主题演讲,分享了湖南、衡阳文旅和餐饮的消费数据,指出美食旅游融合创新发展呈现出业态场景交叉协同、游客更加关注本地特色元素,“本地化”特征愈发明显等新趋势。


中国旅游研究院规划与休闲研究所李惠博士代表美食旅游课题组发布了《2024湖南美食旅游发展报告》。报告从地方美食与文化的价值挖掘、产品创新、产业融合与品牌培育等方面,分政府主导、多元参与,整合营销、形象升级,优化供给、提升满意三个部分总结了湖南发展美食旅游的经验。

中国旅游研究院规划与休闲研究所姜乃源博士代表美食旅游课题组发布了《衡阳美食旅游现象》。报告从衡阳火文化的视角引入衡阳美食旅游与火的古今关系,聚焦衡阳旅游需求、游客偏好、市场供给和发展前景四个方面进行了深度分析与探讨。

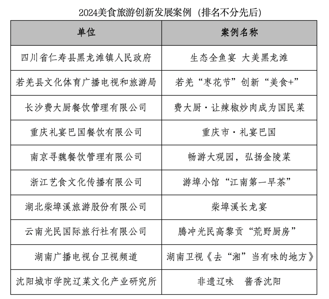
大会发布了“2024美食旅游融合发展案例”与“2024美食旅游创新发展案例”名单。




在经验分享环节中,安徽省文化和旅游厅产业发展处处长、一级调研员范星宏做了题为《擦亮“皖美好味道”品牌 创新推动食旅融合发展》的主题分享。安徽通过打造“皖美好味道”美食旅游品牌,打响文旅新名片;通过创造美食场景,提升文旅新体验;通过融合美食与旅游,激发文旅新动能。

唐山宴创始人、凯歌儿集团董事长邱凯进行《唐山宴项目中的文旅融合与产品创新》主题分享。唐山宴通过重塑在地文化,以特色美食为核心,整合美食、旅游、民俗、演艺、文化、研学、文创等多种元素,打造沉浸式、全景化的文旅商美食旅游融合发展新空间。

“费大厨辣椒炒肉”创始人、金厨奖获得者、湘菜大师费良慧做了《费大厨·让辣椒炒肉成为国民菜》的案例经验分享,介绍了专业大厨的培养方式与国民菜的创新秘诀。费大厨通过与博物馆联名推出文创瓷器等方式将美食与文旅相结合,在传承湖湘餐饮文化的同时,走出了一条“美食+旅游”融合的创新发展之路。

重庆华礼宴飨餐饮管理有限公司董事长、礼宴巴国地域文化餐秀制作人顾文亮进行《地域文化餐秀里的家乡故事》主题分享。“礼宴巴国”深入挖掘地域文化,打造以美食+文化+演绎+科技为特色的地域文化宴,弘扬重庆三千年历史文化,为宴会餐饮空间提档、文旅景区类别项目创新以及商场物业模式升级提供创新参考。

嘉宾对话环节由吴丰林博士主持,四川省旅游投资集团有限责任公司副总经理伍斌,世界中餐业联合会副秘书长王文江,中国烹饪大师、中国湘菜大师、农耕记创始人冯国华,中国烹饪大师、非遗传承人、哈尔滨老字号“老厨家”第四代传承人、黑龙江省食文化研究会会长郑树国,泉州南安市文化体育和旅游局局长黄秋燕,浙江艺食文化传播有限公司总经理张建富等嘉宾围绕中国美食旅游发展的实践经验、发展趋势和创新策略等议题展开了热烈的讨论。
