首页 通知公告

2024年文化和旅游优秀研究成果名单公示

2024-11-04 字号:[ ]

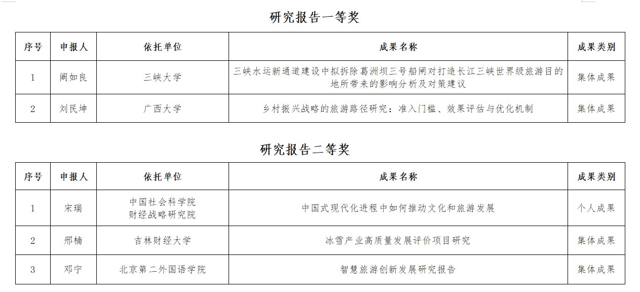
2024年文化和旅游优秀研究成果遴选工作已于近期结束。本年度共遴选出30项优秀研究成果。其中,学术论文10项,专著10项,研究报告10项。现将结果予以公示,公示期为7个工作日,即11月4日-11月12日。

公示期间如有异议,请以书面形式反馈我院。

1.jpg

 

2.jpg

3.jpg

4.jpg

5.jpg

 

联系人:战冬梅 贾媛媛

地  址:北京市东城区建国门内大街甲9号(100005)

电子邮箱:ctaresearch@163.com

 

 

中国旅游研究院(文化和旅游部数据中心)

                         2024年11月4日


Baidu
map