简体中文
ENGLISH
设为首页
加入收藏
资料下载
申报服务
互动留言
首页
星空手机游戏推荐
星空下载大全app
星空娱乐棋牌app下载
研究团队
学术交流
院务公开
pc星空游戏
资料下载
首页
学术交流
我院发布2025年城市旅游休闲集聚区创新十佳案例
2025-05-29 字号:[
大
中
小
]
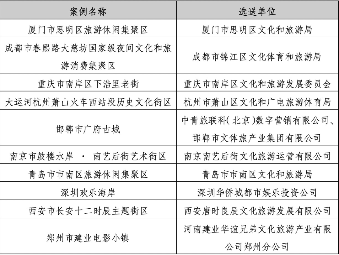
5月16日,2025中国(厦门)休闲旅游大会在厦门召开。我院政策与科教所博士后崔昕代表课题组在大会上发布了“2025年城市旅游休闲集聚区创新十佳案例”。名单如下(排名不分先后)。
以下是课题组对
2025年城市旅游休闲集聚区创新十佳案例
的解读:
供稿|政策与科教研究所
责编|刘鑫
来源|中国旅游研究院(文化和旅游部数据中心)
转载请注明来源
上一篇:《中国旅游景区度假区发展报告(2024-2025)》在线发布
下一篇:我院发布《从“旅游流量”到“发展增量”的休闲集聚空间——中国
友情链接:
中华人民共和国文化和旅游部
各地政府旅游网
天津旅游资讯网
河北旅游资讯网
山西旅游信息网
河南旅游网
贵州旅游在线
云南旅游信息网
邯郸市文化广电和旅游局
主要旅游组织
世界旅游组织
世界旅行社协会联合会
亚太经合组织
中国旅游协会
中国旅行社协会
亚太旅游协会
旅游研究机构
中国科学院地理科学与资源研究所
东北财经大学
华侨大学
云南大学
西北大学
主要旅游媒体
中国旅游报
新华网
人民网旅游
搜狐旅游
新浪旅游
旅讯
map